培训一部:
029-88460698
培训二部:
029-88460200
留学服务:
029-88460717
学历咨询:
029-88495096
首 页
学院概况
校院简介
历史沿革
现任领导
办学类型
机构设置
招生信息
招生声明
录取查询
招生通知公告
学费标准公示
成人教育招生
远程教育招生
学校本部招生
招生违规投诉
教学教务
成人高等教育
现代远程教育
教育培训
党政干部
行企人才
教育人才
专技人才
职业教育
退役军人
青少年
关于我们
留学服务中心
部门简介
部门动态
短期访学
国际课程
出国(境)留学
考试服务中心
考试项目
考生须知
考场导航
党群之窗
党建工作
学院工会
校园文化
咨询专线
书记
|
院长
首 页
学院概况
校院简介
历史沿革
现任领导
办学类型
机构设置
招生信息
招生声明
录取查询
招生通知公告
学费标准公示
成人教育招生
远程教育招生
学校本部招生
招生违规投诉
教学教务
成人高等教育
现代远程教育
教育培训
党政干部
行企人才
教育人才
专技人才
职业教育
退役军人
青少年
关于我们
留学服务中心
部门简介
部门动态
短期访学
国际课程
出国(境)留学
考试服务中心
考试项目
考生须知
考场导航
党群之窗
党建工作
学院工会
校园文化
咨询专线
院务公开
学院新闻
通知公告
通知公告
首页
>
院务公开
>
通知公告
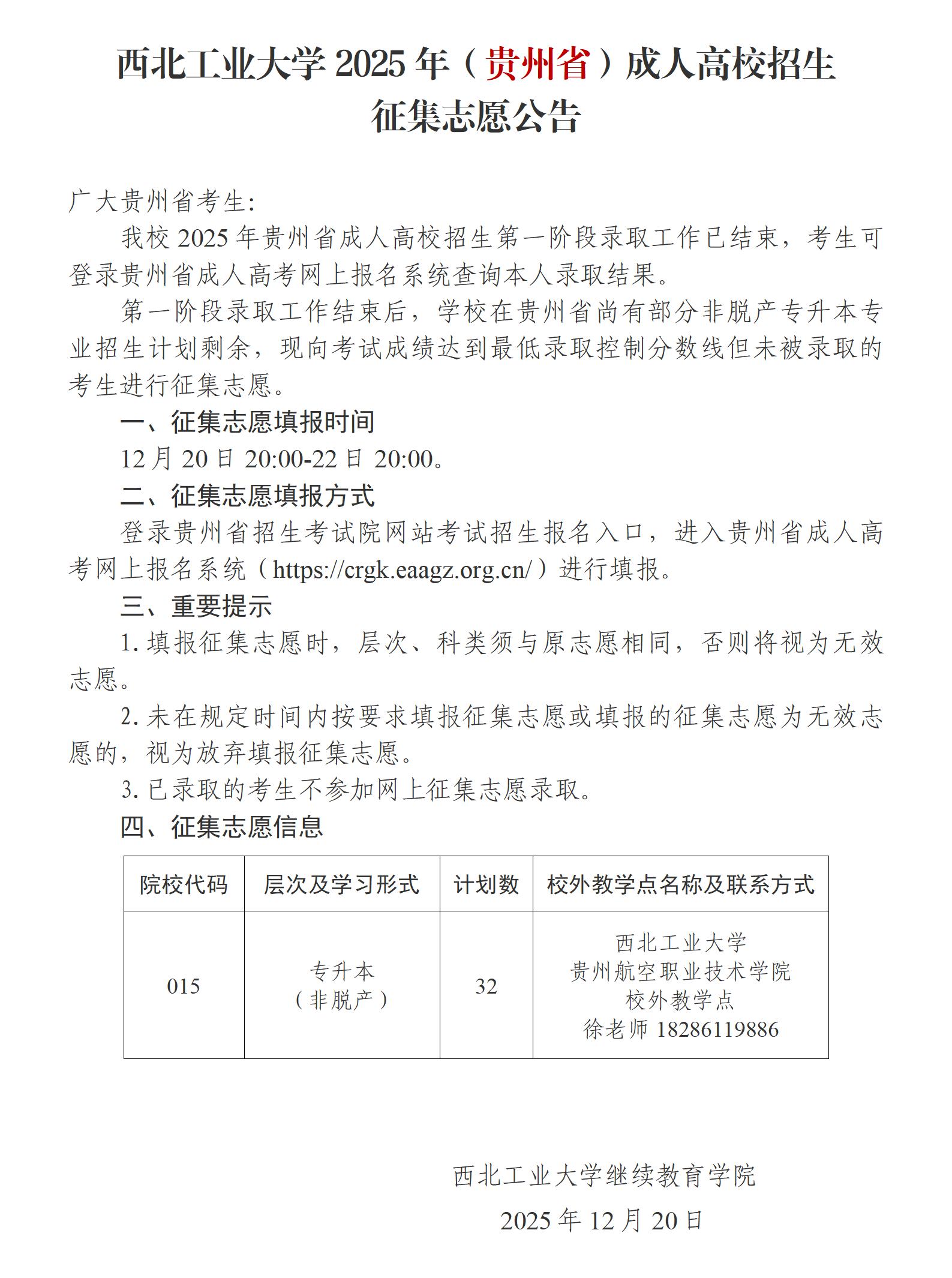
西北工业大学2025年(贵州省)成人高校招生征集志愿公告
发布时间:2025-12-21 23:03:29     作者:     访问量:246次
上一条:暂无
下一条:西北工业大学2025年(湖北省)成人高校招生征集志愿公告